太阳网集团tcy8722党委学工部

湖理工学通〔2019〕31号
关于开展2019年下学期寝室文明创建检查
工作的通知
各学院:
为进一步助力学校“创大申博”工作,加强校园精神文明建设,强化学生文明养成教育,营造健康、奋进、优良的寝风学风,为学生成长成才创造安全、文明、和谐环境。经研究,决定于本学期第二周开始开展寝室文明创建检查工作。现通知如下:
一、工作目标
倡导精细化管理,寝室文明创建工作要做到落小落细落实,抓好抓牢抓实检查中的每一个环节,进一步提升学生“自我教育、自我管理、自我服务、自我监督”能力,形成寝室文明建设工作常态化格局。
二、工作形式
1.本学期从第二周开始,正式开展全校寝室文明创建检查工作。检查工作由学工部牵头指导,学生宿舍管理委员会负责具体组织实施。
2.每月的第一到第三周为抽查,每周抽查一个年级,具体工作由学生宿舍管理委员会开展,第四周为全校统查,由各学院生活部人员根据工作安排进行互查。学工部将定期在办公网上将检查结果予以通报。
3.鼓励各学院开展自查工作,形成层次分明,立体式的寝室文明创建检查工作模式。
三、工作要求
1.高度重视,明确责任。各学院要高度重视寝室文明创建检查工作,进一步完善内部管理结构,做到职责明确,相互配合,要探索广大师生共同参与的长效工作机制,从而深入推进寝室文明建设工作的常态化、规范化、科学化。
2.强化引导,多管齐下。各学院要在学生寝室大力倡导勤学、修身的良好氛围;要积极引导本学院养成良好的个人生活习惯;要组织学生认真学习《大学生安全手册》,让学生牢固树立安全意识;要运用多种手段如党员寝室挂牌、优秀寝室评选等加强文明创建工作;要发挥好新时代党建育人、文化育人、服务育人、管理育人在文明创建中的作用。
3. 奖惩分明,狠抓落实。各学院对学生寝室学风优良,寝室成员团结奋发向上的典型要给予大力推介表扬。在检查过程中发现的违规使用电器、饲养宠物、赌博等不文明行为应视情节轻重做出相应的处理。
附件:
1.太阳网集团tcy8722学生宿舍管理委员会寝室文明检查安排
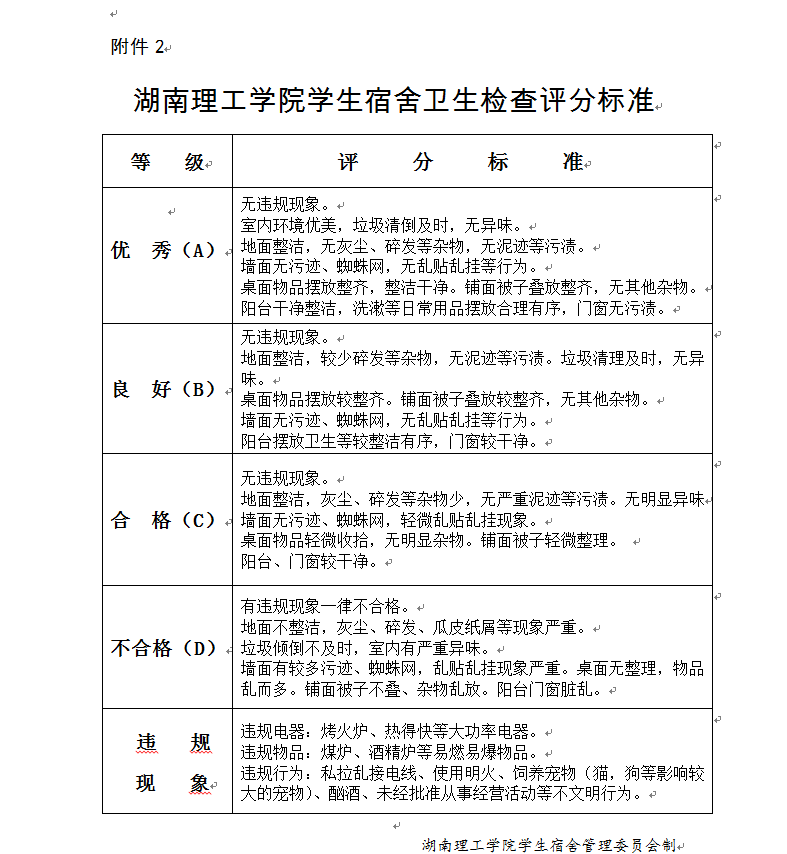
2.太阳网集团tcy8722学生宿舍卫生检查评分标准
3.太阳网集团tcy8722学生宿舍卫生检查评分表
4.太阳网集团tcy8722学生宿舍卫生检查情况汇总表
党委学工部
2019年9月3日
附件1
太阳网集团tcy8722学生宿舍管理委员会寝室文明创建检查安排
一、抽查
抽查时间:以四周为一期,前三周周一到周四的某个时间段进行抽查。
抽查范围:太阳网集团tcy8722在校大学生(大四除外)。
抽查数量:各个学院抽查寝室间数总数为30间,男女生查寝间数严格按照各学院男女生比例进行,比例会根据每次查寝的学院和年级来计算,避免出现男女生寝室检查分配不均的现象。
抽查形式:宿管会工作人员按照评分标准(附件2)对抽查的寝室进行等级评定。
二、统查
统查时间:第四周星期二下午或晚上
统查范围:太阳网集团tcy8722在校大学生(大四除外)
统查形式:各学院抽派人员作为检查主力,宿管会工作人员协助共同完成各个学院之间的互查,按照评分标准对寝室进行评分。各学院互查完后将评分表交到宿管会办公室。


