本网讯
各学院、南湖学院:
为鼓励我校广大学生走下网络、走出寝室、走向操场,提高身体素质,丰富业余生活,特举办“荧光夜跑,不‘健’不散”主题夜跑活动,让同学们在奔跑中释放压力,在运动中收获快乐。现将活动就有关事宜通知如下:
一、 活动主题
荧光夜跑,不“健”不散
二、活动目的
1、提升学生身体素质,强身健体。
2、释放学习压力,消除负面情绪,建立乐观、向上的生活态度。
3、促进同学交流,丰富学生业余生活,增强集体凝聚力。
4、提升学生参加体育活动的兴趣,引导学生热爱运动、坚持锻炼。
三、活动时间
2023年4月1日18:30-20:00
四、活动地点
太阳网集团tcy8722南院校区
五、参与人员
太阳网集团tcy8722在校大学生
六、活动安排
1、参加活动的同学需要提前进入活动QQ群(见附件二)并提前下载好keep软件,至少提前二十分钟 (18:10) 到达新田径场(起点),关注官Q和微信公众号,现场签到后由工作人员统一发放荧光道具。
2、安排工作人员在各沿途地点举荧光彩旗为参与者引跑。
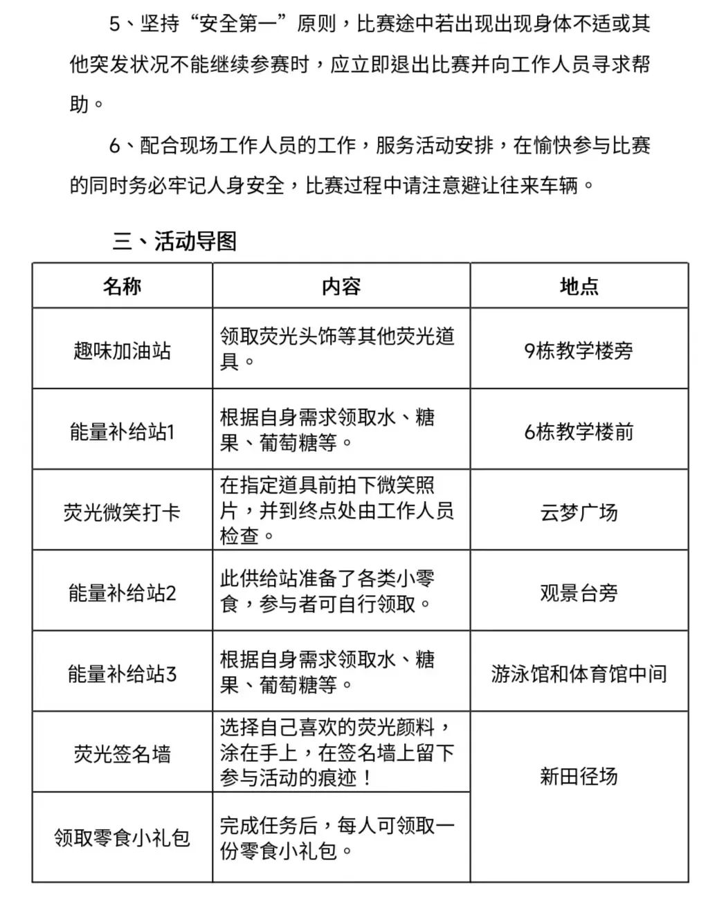
3、本次活动路线为新田径场(起点)——9栋教学楼——6栋教学楼——云梦广场——二食堂(大俱)——观景台——校医院——游泳馆——新田径场(终点)。
注:活动地图可在官q或活动群内下载。
七、报名方式
本次活动已建立“荧光夜跑活动群”QQ群聊(群号444265142),该群提供咨询服务并及时发布活动通知。参与活动的同学须及时进群,并填写QQ群中“共享文档”的信息进行报名,报名截止时间为3月31日20:00。
附件:
1、荧光夜跑活动方案
2、荧光夜跑活动QQ群二维码
太阳网集团tcy8722党委学生工作部
心理健康教育中心
2023年3月29日
附件1:
荧光夜跑活动方案
一、活动流程
1、参与活动的同学在起点处领取荧光道具并佩戴好,18:30由工作人员带领准时从起点开始夜跑,工作人员在沿途负责引路。
2、跑步路线中设置有趣味加油站、荧光微笑合照以及能量补给站,并在跑步过程中提供补给帮助。
3、学生完成夜跑后,由工作人员带领前往签名墙按手印并拍照签到。
4、最后前往工作台进行登记,并由工作人员检查 keep 跑步记录,发放零食小礼包。
5、参赛同学需提前下好keep软件,在终点处由工作人员检查keep软件里程。需要完成指定路线,里程大于等于4km,时间于30-60min之间,禁止使用任何交通工具(需要有微笑打卡合照或单人照,由终点站的工作人员检查)。
二、参赛人员注意事项
1、患有心脏病、哮喘等疾病、手术初愈以及身体不适等不宜剧烈运动者请勿参与。
2、参赛人员须按时到场,迟到者视作弃赛。
3、参赛人员请选择宽松的运动服和舒适的运动鞋参赛,并于赛前做好充分的热身运动,防止运动损伤。
4、在进行比赛的过程中务必爱护校园环境和比赛设施,否则判定为违规(成绩按次罚时 3 分钟)。

附件2:
荧光夜跑活动QQ群二维码

(责编/李一飞 审发/陈绪清)